October 2025, Issue 1 View online
SCDTP & Network Update
SCDTP & Network Update

Dear SCDTP Students, PGRs, and Supervisors,

Welcome to the first issue of the SCDTP and Network Update newsletter for the 2025/26 academic year!

Yesterday, we hosted our #SCDTPWelcome 🡕 event with the new cohort. It was a wonderful start filled with enthusiasm, fresh ideas, and a strong sense of community. It was inspiring to see the energy and curiosity our students bring to the SCDTP community.

Through this newsletter, we are delighted to welcome our new students and to reconnect with our continuing researchers and supervisors. As we begin another exciting year, we look forward to supporting your research journeys, celebrating achievements, and helping you make the most of the opportunities available through the SCDTP.

In this first edition of the academic year, you’ll find important updates and upcoming events. Take a moment to explore what’s new, stay informed, and discover ways to get involved as the academic year begins.

SCDTP Update
Equality, Diversity and Inclusion (EDI) mentoring scheme
Equality, Diversity and Inclusion (EDI) mentoring scheme
Message from Tamsin Bradley

As part of our EDI approach, we will be introducing peer mentoring to support any student who faces specific challenges and may benefit from informal mentoring support from a peer further on in their PhD journey. 

If you would like to contribute as a peer mentor or want to be a mentee, please email Tamsin Bradley our DTP Deputy Director for Equality, Diversity and Inclusion (EDI) at tamsin.bradley@port.ac.ukđź“§

The scheme is confidential and additional training and support will be available as needed. 

Best Wishes

Tamsin 

Trauma in Research Special Interest Group Inaugural Session
Trauma in Research Special Interest Group Inaugural Session
Everyone is invited this Thursday (online)
21 Oct 2025, 11am on Teams

The Trauma in Research Special Interest Group (TiR SIG) is part of the SCDTP community and provides a supportive space for researchers to explore the emotional, ethical, and practical challenges of working with sensitive or difficult topics.

The group aims to raise awareness of vicarious trauma, promote trauma-informed research practice, and encourage open discussion and reflection among students and staff.

The first session will take place on Tuesday 21 October, from 11:00 AM to 12:15 PM, featuring Kerry Dowding speaking about her guide Trauma-Informed Social Research: A Practical Guide (you can download the toolkit here🡕).

You can read more about the group on our TiR SIG webpage and join the dedicated Teams channel to stay connected, take part in discussions, and hear about upcoming sessions.

Read more on our website
Join Teams Channel
OIV & OVB Call for Application Deadline Approaching
OIV & OVB Call for Application Deadline Approaching
31 October 2025

The current call for Overseas Institutional Visit (OIV) and Overseas Visit Bursaries (OVB) applications closes on 31 October 2025.

The SCDTP offers:

- OIV bursaries to support visits lasting up to 13 weeks
- OVB bursaries to support visits lasting up to one months:

Applications are reviewed and assessed by the SCDTP Senior Management Team (SMT). Outcomes will be communicated no later than 30 November 2025 for this round.

The next application window will close on 30 April, with outcomes announced by 31 May.

Advice for Students:
If you are considering applying, start preparing early by discussing your plans with your supervisors and host institutions. Make sure your proposal clearly demonstrates how the visit will benefit your research and contribute to your training and development.

👉 Visit the Overseas Institutional Visits (OIV) page🡕

👉 Visit the Overseas Visit Bursaries(OVB) page🡕

Updates to Our Additional Funding Pages
Updates to Our Additional Funding Pages

We have recently improved the Additional Funding Opportunities page on our website to make it easier for students to find information and guidance about available support. The content has been restructured and expanded to provide clearer details on eligibility, application processes, and the types of additional funding available.

Additional Funding Opportunities

Alongside these updates, we have also introduced two new related pages:

Finance Guide Page – This page is to help students understand how to manage and use approved SCDTP additional funds responsibly. These guidelines apply when students use SCDTP additional funding to support expenses directly related to their research or training activities, and they are designed to ensure transparency and compliance with public funding requirements.

Finance Guide

University Procedures Page – This new page help students understand the financial processes they must follow when applying for, spending, or claiming SCDTP-approved additional funding.

University Procedures

We encourage all students to explore these pages and familiarise themselves with the information before submitting any additional funding applications. 

Research in Practice Placement Process for Students
Research in Practice Placement Process for Students
Applies to SCDTP2 students, those who started from October 2024 onwards.
Research in Practice Training page

The Research in Practice Team have created a simple process for you to follow to help you apply for your Research in Practice Placement and made all the information and resources available via the SCDTP website.

  1. Go to our website🡕: https://southcoastdtp.ac.uk/
  2. Hover over the Training Tab
  3. Click on the Research in Practice page🡕: https://southcoastdtp.ac.uk/training-programme/rip-training/
  4. Scroll to the bottom of that page to get all the links you need.

 

For quick reference, here are the main links that will be helpful to you:

Here is the information you need to guide you through applying for your Research in Practice Placement:

    • How to Apply for Your Research in Practice Placement page🡕 (https://southcoastdtp.ac.uk/training-programme/rip-training/how-to-apply-for-your-research-in-practice-placement/)

If you have an organisation you believe would be suitable to host your placement, you can share this link with that organisation which will guide them through the process of becoming a potential Research in Practice host: 

    • Becoming a Placement Host page🡕 (https://southcoastdtp.ac.uk/training-programme/rip-training/the-south-coast-doctoral-training-partnership-guide-on-becoming-a-placement-host/)

We have collated some frequently asked questions about the Research in Practice placement and they can be found in the link below. We are constantly adding to this section, if you have a question that has not been answered in the frequently asked questions section, please submit you question to scdtp@soton.ac.ukđź“§ so we can include that to the content:

    • Frequently Asked Questions section🡕 (https://southcoastdtp.ac.uk/training-programme/rip-training/research-in-practice-frequently-asked-questions/) 

You can also find more details about the terms and conditions of doing a Research in Practice Placement from the Research in Practice Handbook, the link to that resource can be found here:

    • Research in Practice Handbook🡕 (https://southcoastdtp.ac.uk/training-programme/rip-training/research-in-practice-placement-handbook/)

We have also create a supportive resource for your supervisory team, you can share this link with them:

    • Supervisor Support page🡕 (https://southcoastdtp.ac.uk/training-programme/rip-training/scdtp-supervisor-how-you-can-support-your-student-with-research-in-practice/)

If you would like further guidance or support with your placement, please contact the team at scdtp@soton.ac.ukđź“§.

👉 Visit the Research in Practice Placement pages🡕 

Meet Your 2025/26 Student Representatives
Meet Your 2025/26 Student Representatives
Visit Our Reps page

As we begin the 2025/26 academic year, we are delighted to introduce our Student Representatives. This inspiring group of students plays an important role in representing the voice of the SCDTP community.

They serve on the South Coast DTP Steering Group Committee, helping to ensure that student perspectives shape the Partnership’s activities, events, and support throughout the year.

👉 Visit the Student Representatives page🡕 to meet this year’s representatives and learn more about their role..

Our 2025/26 Post Doctoral Fellows
Our 2025/26 Post Doctoral Fellows
Visit Our PDF page

We are also pleased to welcome our new Postdoctoral Fellows to the SCDTP community. They bring valuable experience and expertise, strengthening our research environment and supporting students through mentoring, collaboration, and engagement across the Partnership.

👉 Visit the Postdoctoral Fellows page🡕 to meet this year’s representatives and find out more about their research.

Connect with Us
Connect with Us
We are on LinkedIn & Bluesky

Stay connected with the SCDTP community beyond the newsletter on our social media channels.

You can now find and follow us on LinkedIn and Bluesky to keep up with the latest updates and celebrate the achievements of our students and researchers.

Connecting with us is a great way to stay informed, share your own successes, and engage with the wider SCDTP network.

👉 Follow us on LinkedIn🡕
👉 Find us on Bluesky🡕

🡱 Back to top of the newsletter

SCDTP News
2024/25 SCDTP Impact Prize Winners Announced
2024/25 SCDTP Impact Prize Winners Announced
Celebrating Impact Across the SCDTP Community
Read the full news here...

The SCDTP Impact Prize celebrates research that makes a meaningful difference beyond academia, recognising projects that bring real benefit to society, policy, and communities.

We are thrilled to share the results of this year’s awards, highlighting the inspiring work of our students across the Partnership.

Impact Prize winners

  • Nikki Smith
  • Max Dixon

Commendations

  • Holly Radford
  • Sadie Rockliffe
  • Sixtus Cyprian Onyekwere

Each of these researchers has made a remarkable impact through their work, from shaping policy to improving inclusion and community wellbeing.

👉 Read the full story on our website🡕 to learn more about their projects and achievements.

🡱 Back to top of the newsletter

ESRC Doctoral Training Network News
ESRC 2025 Festival of Social Science
ESRC 2025 Festival of Social Science
Festival of Social Science website

The 2025 ESRC Festival of Social Science will take place from Saturday 18 October to Saturday 8 November 2025.

The festival invites everyone to explore the world of social science, from the ways society has shaped our communities to the behaviours that can help address global challenges such as climate change.

This year, many events will focus on our working lives, examining how people interact with digital technology and how these connections are changing the way we live and work.

The festival is an annual celebration of research and knowledge about people and society, and it continues to be the ESRC’s flagship public engagement initiative. Hundreds of events will take place across the UK, hosted by universities and research organisations, with a mix of in-person, online, and hybrid sessions.

You can browse the full programme and book free tickets in advance on the Festival of Social Science website.

Royal Economic Society Doctoral Training Programme
Royal Economic Society Doctoral Training Programme
Registrations for webinars are currently open
Website

The Royal Economic Society are pleased to announce the winter term sessions for their Doctoral Training Programme, now in its second year. ESRC-funded students have priority in booking, and certificates of attendance are available upon request. Registrations are currently open for the below sessions:

  • 12 November: Expert Workshop: How to Prepare for the European Job Market🡕 
  • 26 November: Masterclass with Professor Ben Groom🡕 (University of Exeter)
  • 3 December: Masterclass with Professor Anindya Banerjee (University of Birmingham)
  • 10 December: Expert Workshop: Doing Economics: The Science Behind a Paper’s Contribution 

The RES are keen to contact students directly, so they can keep everyone informed about the RES DTP sessions, please sign up to their student mailing list here. 

You can find more information, as well as recording of past sessions, on the RES website. For any questions, you can contact the Doctoral Training Programme Officer, Maria Georgouli Loupi at doctoraltraining@res.org.uk .

🡱 Back to top of the newsletter

SCDTP Blogs
13th October 2025
Success for a Researcher: Win with Humility, Lose with Gratitude
How would you define your success in a PhD? Curiosity often sparks promising PhD research, while tenacity—whether innate or developed—is essential...
Read more...
12th October 2025
A Report on the SCDTP Visit to Parliament, Research, Policy and Impact
In his seminal play on the chasms between state schooling and Britain’s universities, The History Boys, English playwright Alan Bennett...
Read more...
11th October 2025
Embedding Trusted Research into Parliamentary Decision Making
The Palace of Westminster is home to the House of Commons, House of Lords, and globally recognised features such as the Big Ben bell in the Elizabeth Tower, with the…
Read more...
3rd October 2025
Reflecting on an internship with the Department of Work and Pensions
From September to December 2024, I underwent an internship at the Department of Work and Pensions (DWP) in the Demography Centre of Expertise.
Read more...
26th September 2025
Finding my voice
The first academic year has been a journey of unknown territory as I have grappled with the pride at the opportunity to study at this level, alongside a sense of…
Read more...
26th August 2025
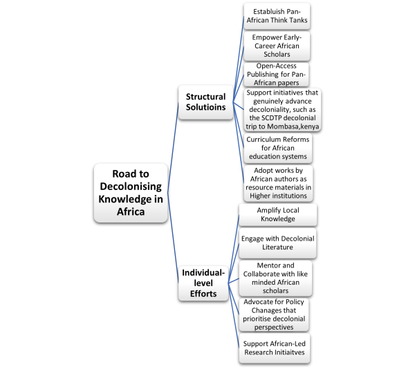
Decoloniality in Motion: African Knowledge at the Crossroads of Marginalisation and Revival
In November 2024, I had a great opportunity to visit Mombasa, Kenya, as part of a decolonial research initiative organised by the South Coast Doctoral Training Partnership (SCDTP).
Read more...

🡱 Back to top of the newsletter

Thank You for Reading

Thank you for reading this first edition of the SCDTP & Network Update for the 2025/26 academic year. We appreciate your continued engagement and contributions, which help make the SCDTP community such a vibrant and supportive space for research and development.

As always, if you have any feedback, news to share, or questions, we would love to hear from you. You can contact us at scdtp@soton.ac.ukđź“§.

Wishing you an inspiring and productive start to the year. We look forward to all that we will achieve together in the months ahead.

Warm regards,
The SCDTP Team

Follow us on LinkedIn &  Bluesky

South Coast DTP | R2043/B58, Murray Building, University of Southampton, SO17 1BJ, Southampton

Copyright © 2025 SCDTP. All rights reserved.